上篇对有关新国标的GB 17625.1-2022新标准相较于旧标准GB 17625.1-2012的差异性做了分享。那么对于3C证书换证的时间要求,这里跟伙伴们做下说明,方便提前做好规划,换证过程中有需要方案技术支持,欢迎各位联系咨询。

一、换证需知
根据3C发证机构的新标准换版公告,企业需要按照以下时间要求完成GB 17625.1-2022新标准的CCC证书换版工作:
1)2024年6月30日前,认证委托人可自愿选择新标准或旧标准实施认证;
2)2024年7月1日起,将采用新标准实施认证并出具新标准认证证书,不再颁发旧标准认证证书;
3)按旧标准获证的产品,应在新标准实施日期后(即2024年7月1日)的第一次跟踪检查结束前,完成换版工作;
4)所有旧标准证书换版工作,最迟应于2025年6月30日前完成,逾期未完成转换的认证证书,将予以暂停;2025年9月30日仍未完成转换的认证证书,将予以撤销;
5)对于2024年7月1日前已经出厂、投放市场并且不再生产的获证产品,无需进行证书转换。

二、注意事项及提醒建议
GB 17625.1-2022《电磁兼容限值 第1部分:谐波电流发射限值 (设备每相输入电流≤16A)》是国家强制性标准,根据《中华人民共和国标准化法》、《中华人民共和国产品质量法》的相关规定,2024年7月1日起,不符合强制标准的产品,不得生产、销售和进口,否则可能面临处罚。
为避免新旧标准换版带来的产品质量风险,建议企业密切关注标准换版的法规要求。尽快对产品按照新标准进行摸底测试,及时开展CCC证书换版工作,以便快速调整生产计划,提高产品质量。
三、满足新国标认证—瑞森50W全压输入方案
瑞森半导体推出符合新国标认证要求的50W全压输入(AC100V-240V/60-50HZ)范围方案参考设计,包括BOM,PCB,原理图,磁性材料,设计参考表格等,可供工程师朋友实际设计时参考使用。
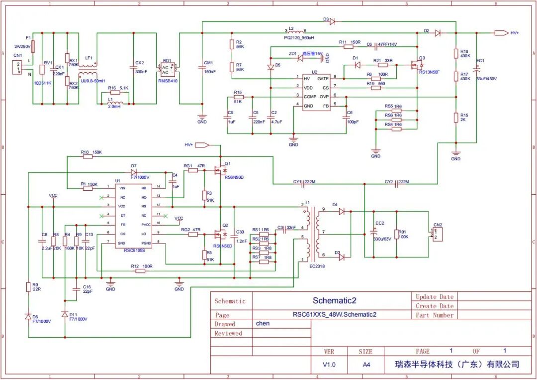
原理图资料

PCB图资料

变压器资料

测试报告


从以上测试结果得出:
1.优异的THD效果,全负载范围内小于5%,轻松应对新版国标GB 17625.1-2022谐波标准;
2.超高效率,最高达94%+,有效提升整灯光效,节能减排。
方案匹配选型表:

瑞森半导体持续创新,顺应行业标准,国家标准,为践行国家双碳目标,为健康照明提供优秀的方案,欢迎业界各工程师朋友们了解咨询。
国内热线:188 2581 2467
海外热线:188 2589 8464
技术支持:188 2581 0427